Loading

Media selection

Select a paper tray by using setpagedevice as described in the "PostScript Language Reference Manual, Third Edition".

In PostScript 3, a paper tray is selected by specifying media selection options (PageSize, MediaWeight, MediaColor and MediaType). In PostScript levelĀ 1 a paper tray is selected by the selection operators (a4tray, lettertray, etc.) and the setpapertray operator.

Deferred Media Selection

Media is selected according to the Deferred Media Selection model. This means that the InputAttributes key of the setpagedevice operator is null. The setpagedevice collects the selection requests and saves them for use at a later time unless a specification contradiction is detected.

You can select a format even though it is not present in the paper tray when the job is ripped. If during printing this format is not present in the paper trays, a start contradiction is reported.

Pagedevice attributes for media selection

Pagedevice attribute

imagePRESS C10010VP series media attribute

imagePRESS C10010VP series range

Remark

PostScript default

/PageSize

Width, height

Any value within the limitations of the printer.

Shortest dimension is width, longest is height. PostScript units are points (1/72 inch), imagePRESS C10010VP series units are 0.1 mm.

Configurable

/MediaType

Type

Free string in UTF-8; clipped to 40 characters.

Configurable string, not null

/MediaColor

Colour

Free string in UTF-8; clipped to 40 characters.

Configurable string, not null

/MediaWeight

Weight

Any number; rounded to integers, if required.

Configurable integer

/InsertSheet

Inserttype

True / false

The /MediaType values can overrule the mapping.

Not configurable.

Default =False

/MediaName

Name

Free string in UTF-8; clipped to 40 characters.

Not configurable.

Default = Null

/PrePunchMedia

Punch count

0 - infinity

Not configurable.

Default = 0 (meaning: not punched).

/TabMedia

TabMedia

None / tab-inclusive

The /MediaType values can overrule the mapping.

Not configurable.

Default = none

/CycleLength

Cyclelength

0 - infinity

0: the media is cyclic, but the cycle length is unknown.

Not configurable.

Default = 1

NOTE

For backwards compatibility, media type, media name and media colour can also be encoded in ISO Latin-1. See Unicode media selection.

Pagedevice attributes can be set in separate calls of the PostScript setpagedevice operator. The order of the calls is arbitrary.

The imagePRESS C10010VP series does not automatically resize or clip. An error page is created if a page size is requested that cannot be handled.

You can edit the configurable PostScript defaults in the Settings Editor.

PageSize

The parameter /PageSize allows you to select the requested media format. See the specifications of the imagePRESS C10010VP series for the complete list of supported formats.

For printers that do support custom media sizes, the behaviour is as follows:

  • If the specified PageSize differs not more than 5 points in each direction from one of the supported standard media sizes or a custom media size defined in the catalogue. Then, the standard media size (or media size from the catalogue) is used.

  • Otherwise, the PageSize as specified in the PostScript data is used. If an unsupported page size is requested, the behaviour is printer-specific.

If the specified page size is outside the supported range, the behaviour depends on the selected policy.

Policy 2 (operator interaction) is implemented with the same behaviour as policy 0 (configuration error).

NOTE

For more information about policies, please refer to "PostScript Language Reference Manual, Third Edition".

MediaName

Use the parameter /MediaName of the setpagedevice operator to select the media name. The MediaName string is case sensitive. The MediaName parameter can be any string (including an empty string) or null. The string can have a maximum of 40 characters. The MediaName is intended as a customer-specified string that describes the media "material".

It is not used as an index into the Media Catalogue in which other media properties are stored.

MediaWeight

Use the parameter /MediaWeight of the setpagedevice operator to set the media weight. MediaWeight is supported as an integer. If specified as a floating point number in PostScript, only the integer part of the number is kept (125.9 becomes 125). MediaWeight is a separate parameter.

The unit for MediaWeight is g/m2. All values allowed by PostScript are supported.

MediaColor

Use the parameter /MediaColor of the setpagedevice operator to select the media colour. MediaColor is supported as a separate media selection parameter. Any string (including the empty string) is accepted as colour.

Parameter /MediaColor is represented by a text string. The MediaColor string is case sensitive.

Supported values

Description

blue

Blue

buff

Buff

clear

Clear

noColor

Clear

nocolor

Clear

no-color

Clear

goldenrod

Goldenrod

golden rod

Goldenrod

green

Green

pink

Pink

red

Red

white

White

yellow

Yellow

gray

Gray

ivory

Ivory

orange

Orange

cyan

Cyan

magenta

Magenta

black

Black

turquoise

Turquoise

violet

Violet

brown

Brown

gold

Gold

silver

Silver

custom value

custom value

The imagePRESS C10010VP series supports coloured icons. The value of the colour attribute of the icon must be available in a list of supported values. The colour name is mapped onto an RGB value.

The imagePRESS C10010VP series supports the specification of RGB colours for media in the media catalogue.

MediaType

Use the parameter /MediaType to select the media. MediaType is supported with the "Extended Media Catalogue Selection". The /MediaType parameter can be any string, including an empty string. However, the string can have a maximum of 40 characters. Any two MediaTypes that differ only in the characters exceeding this limit will not be recognised as different media by the PRISMAsync Print Server. MediaType is supported as a separate media selection parameter.

The following names in the MediaType parameter are matched to the media type in the table below. The names are case sensitive. The media is also matched when an entry in the table is a substring of the MediaType:

PostScript MediaType

PostScript /MediaType

media type

Comment

"Insert sheet"

Insert

The specified PageSize equals the sheet size.

"PreCutTab"

Tab sheet

The physical sheet is a tab sheet and the specified PageSize includes the width of the tab.

"FullCutTab"

Tab sheet

"PlainPreCutTab"

Tab sheet

"DrilledPreCutTab"

Tab sheet

"DrilledFullCutTab"

Tab sheet

Media matching

See section "Match the media in the PDL data to the media in the media catalogue" in Media selection

Media completion

Media in the imagePRESS C10010VP series are defined by 10 media attributes. However, it is possible that some of the 10 media attributes are not defined. This paragraph describes how incomplete media definitions are completed using a PDL data stream for PostScript .

The basic principle in PostScript is:

  • All pagedevice attributes have a default value, called the printer default. See the table in paragraph "Pagedevice attributes for media selection".

  • In the PostScript stream, these default values can be overwritten.

It is possible that some pagedevice attributes are null. This means that the attribute is not taken into account in finding the desired media, i.e. null is the PostScript "do not care" value. A null value can be the printer default, but it can also be set explicitly in the PostScript stream.

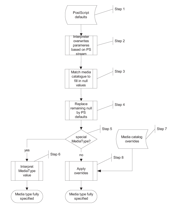
Incomplete media definitions are completed according to the algorithm below:

Extended Media Catalogue Selection Diagram

Step

Action

1

PostScript defaults are configured according to the table in paragraph "Pagedevice attributes for media selection".

2

The PostScript interpreter overwrites the printer defaults in the pagedevice with settings from the PostScript file.

3

When a page description is ready, the pagedevice is matched against the media catalogue in the printer. All pagedevice parameters that are not null are taken into account in the comparison. If there is a match, the entry that is found in the media catalogue is used to replace null values. If there are multiple matches in the media catalogue, the first one is taken.

4

Any remaining null parameters values are replaced by the PostScript default values and a null media name value is replaced by an empty string.

5

It is checked whether the /MediaType attribute is one of the reserved words. See the table of paragraph "MediaType".

6

If one of the reserved words are found, the /MediaType is matched to the concerning media type specified in the table of paragraph "MediaType".

TabMedia

Use the parameter /TabMedia of the setpagedevice operator to select the tab type. The tab type setting can be one of the values listed in the table below:

PostScript /TabMedia

Description

Comment on PageSize

Supported by imagePRESS C10010VP series

"None"

"none"

The media is not a tab sheet.

The specified PageSize carries on the sheet size.

yes

"Tab inclusive"

"tab-inclusive"

The media is a tab sheet.

The specified PageSize includes the tab. (The PageSize is always a custom size format.) The sheet size is derived only from the PageSize.

yes

There are three ways to print tabs sheets, see the illustration below. These ways to print tab sheets differ in the specified sizes of media and bitmaps and the position of the bitmap on the paper.

The imagePRESS C10010VP series supports:

  • Tab-inclusive printing.

    With tab-inclusive printing, the media size and the bitmap in the job include the width of the tab. For example, for tab-inclusive printing on an A4 tab sheet, the specified media width is 223 mm. This is the width of an A4 sheet (210mm) plus the width of a tab (13mm). Tab-inclusive printing is printing on a slightly larger than normal media size.

  • Standard sized and custom sized tab media, within the limitations of the printer. The tabs are always on the trailing edge of the sheet.

  • Tabs with a maximum width of 15 mm.

MediaPosition

Use the /MediaPosition key of a setpagedevice operator to select a paper tray. This key contains a zero-based integer number that specifies which paper tray must be selected. This functionality allows an explicit selection of a paper tray while printing. The mapping between paper tray number and actual paper tray is printer-specific.

The paper module closest to the printer is the first paper module in the list. The next paper module to the right is the second paper module in the list, etc. The order of paper trays is from top to bottom, starting with '/MediaPosition 0' for the PostScript setpagedevice operator.

A paper tray number consists of 2 digits, the first digit identifies the paper module and the second digit identifies the paper tray within the paper module.

Paper module numbering: 0, 1, 2.

Paper tray numbering: 0 .. 3.

Paper tray ID

Paper module

Paper tray name

00

01

02

Internal Paper Input Trays

(imagePRESS C800/C850)

Drawer 1

Drawer 2

Drawer 3

00

01

Internal Paper Input Trays

(imagePRESS C10000VP)

Internal Right Tray

Internal Left Tray

10

11

12

POD Deck

Upper Tray

Middle Tray

Lower Tray

20

21

22

POD Deck 2

Upper Tray

Middle Tray

Lower Tray

10

POD Deck lite B1

POD Deck light tray

not supported

BDT Vx Feeder

13

Stack Bypass

Stack Bypass Tray

80

81

Canon Document Insertion Unit-M1/N1

Tray 1

Tray 2

The PageSize must be specified. The PageSize must be the paper size which is present in the specified paper tray. It is the responsibility of the end user to know what is in the selected paper tray when tray selection is used. Media attributes can be left unspecified. In that case, they are set to match the contents of the specified paper tray. When the setpagedevice operator that specifies the MediaPosition is processed, the PageSize of the requested paper tray is compared to the current PageSize. Two situations can occur:

  1. If the PageSize of the paper format matches the paper format in the specified paper tray, the tray selection is accepted. An accepted tray selection setting is valid until:

    • A new PageSize different from the current one is requested,

    • A request for MediaPosition is null.

  2. If the PageSize of the paper format does not match the paper format in the specified paper tray, the tray selection is ignored. An ignored tray selection setting becomes valid when:

    • New settings (PageSize, Color, ..) that matches the media in the specified paper tray is requested.

If an invalid paper tray is specified (for instance "/MediaPosition 99999"), the tray selection command is ignored. The tray selection command is then processed as "/MediaPosition 0".

If the command contains some additional settings like colour for instance:

<<

/PageSize [595 842]

/MediaColor (White)

/MediaPosition 1

>> setpagedevice

then the current media settings (such as paper size, colour, weight, and type) specified in a setpagedevice operator are compared with the settings in the requested paper tray. If the settings match, the bitmaps corresponding to a PostScript file will be printed from the requested paper tray. Otherwise, MediaPosition will be ignored. If the specified settings match any other paper tray, the document will be printed from there, otherwise a standard media selection mechanism will take place.

The following example explains the described process. Consider the following PostScript code:

<<

/PageSize [595 842]

/MediaWeight 100

/MediaPosition 1

>> setpagedevice

The current values in the paper tray 1 are:

PageSize [595 842]

MediaColor Red

MediaWeight 80

MediaType Plain paper

In this case, MediaPosition will be ignored, because media weight does not match. The standard media selection mechanism will be applied.

NOTE

An InsertSheet is treated as a regular media selection setting and can be selected via MediaPosition like any other media.

InsertSheet

Insert sheet is a flag that specifies whether to insert a sheet directly into the output document. Insert sheet can be enabled through the /InsertSheet entry in the setpagedevice operator.

If /InsertSheet is true, the sheet will be treated as an insert sheet.

If /InsertSheet is false, the sheet is treated as a printable sheet, unless /MediaType is one of the values "Insert sheet" or "Tab insert".

The modification of the /MediaType is done as follows:

For types [Print on tab], [Tab sheets], [Inserted tab sheets]: Modified to [Inserted tab sheets].

For all other types: Modified to [Inserts].

For example, if /MediaType (Tab sheet) is used in combination with /InsertSheet true, the result is an inserted tab sheet. And for printers supporting the media catalogue, the media name will be "Tab sheet".

Example

The way to set the insert sheet in PostScript by using the /InsertSheet parameter is like this:

% -------------- Insert Sheet ------------------

<< /InsertSheet true >> setpagedevice

% showpage will from now on create insert sheets

showpage

<< /InsertSheet false >> setpagedevice

% ----------------------------------------------

CycleLength

Use the parameter /CycleLength of the setpagedevice operator to set the cycle length. The /CycleLength setting can be any positive integer value, not including 0.

Cycle length indicates whether media consist of ordered sequences of distinguishable sheets, for example pre-printed sheets forming sets of a front page and N chapter separator sheets. In this example the cycle length would be N+1. This information can be used during recovery of a paper jam, when one or more sheets of this "cyclic" media are lost in the paper jam.

PrePunchCount

Use the parameter /PrePunchCount of the setpagedevice operator to set the number of prepunched holes. The /PunchCount setting can be any non-negative integer value. Punch Count specifies the number of holes present in pre-punched ("drilled") media. The value 0 is used to specify media without holes.

Feed orientation selection

The feed direction of sheets is selected based on:

  • If a paper tray is explicitly selected (by MediaPosition) use the feed direction of that paper tray.

  • Otherwise selection is based on (in this order):

    1. Finishing options activated for that sheet, for example folding or short-edge stapling/punching will require short-edge feed.

    2. The job ticket setting that can explicitly request a certain feed direction.

    3. The preferred feed edge of the selected output. The feed edge is a configuration item.