Tray-to-tray mode assumes that the varioPRINT 140 Series is configured and paper is correctly installed in the trays before the print job is send to the printer. As a result there will be a waiting time between jobs, if the next job needs a different configuration.
In all cases, the paper size is determined as described before. The selected input tray is associated with a media name depending on the media currently in the input tray. This media name is assigned to the current page. This will only apply if that input tray contains paper with the requested size. The other media attributes are associated with the media name and thereby defined as well.
As long as the media in the input trays are configured correctly, this mode will effectively select the trays as specified in the PCL file. A prerequisite is that the media in the trays are distinguishable by different names. Example: the paper in tray 1 is named A4-tray1, the paper in tray 2 is named A4-tray2 etc.
Media (names) are defined in the media catalogue through the Settings Editor. Media (names) are assigned to trays through of the paper manager on the printer LUI.
The PCL Tray IDs can be linked to the physical trays through a mapping table that can be edited in the Settings Editor.
Possible mapping of the PCL Tray IDs to physical trays for the varioPRINT 140 Series:
The externals PIMs (ePIM) are numbered from left to right and the trays are numbered from top to bottom.
By default, the tray-to-tray mapping table is filled with the values for the trays of the internal PIM (iPIM) only. It is the responsibility of the operator to configure the table for the external PIMs when these are available. When one external PIM is configured, the external PIM may have three trays or our trays. When two external PIMs are configured, the first external PIM has only three trays. The second external PIM may have three or four trays.
|
PCL Tray Id <esc>&l#H |
varioPRINT 140 Series Physical tray |
|---|---|
|
1 |
Paper Input Module 1: Tray 1 (iPIM tray 1) |
|
2 |
Paper Input Module 1: Tray 2 (iPIM tray 2) |
|
3 |
Paper Input Module 1: Tray 3 (iPIM tray 3) |
|
4 |
Paper Input Module 1: Tray 4 (iPIM tray 4) |
|
5 |
Post inserter F1: Tray 1 |
|
6 |
Post inserter F1: Tray 2 |
|
11 |
ePIM1 tray 1 = left ePIM top most tray |
|
12 |
ePIM1 tray 2 |
|
13 |
ePIM1 tray 3 |
|
14 |
ePIM1 tray 4 (this tray is not available in a two ePIMs configuration) |
|
21 |
ePIM2 tray 1 = right ePIM top most tray |
|
22 |
ePIM2 tray 2 |
|
23 |
ePIM2 tray 3 |
|
24 |
ePIM2 tray 4 |
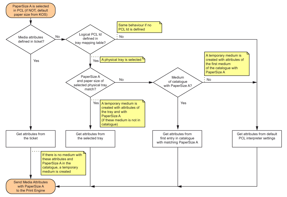
The figure below shows how a media name and attributes are selected in other situations, e.g. if a JDF ticket is present.
varioPRINT 140 Series series specific paper size and tray selection in tray-to-tray mode.The tray-to-media mode supports accepting jobs in the print queue and postpones the application of the requested media until the job starts printing. As a result, the varioPRINT 140 Series can be used more efficiently because jobs can be spooled and ripped while previous jobs are being printed.
In all cases, the paper size is determined as described before. The mapping table selects a complete media type specification for each tray number rather than just a media name. Tray selection in PCL is based on media from the media catalogue. The default values of the tray-to-media mapping table in the Settings Editor are given below.
|
PCL-XL Media Source |
PCL5e Tray Id |
Media name |
Media type / colour |
Media weight / Punch count |
Cycle length |
Type of tab / Insert |
|---|---|---|---|---|---|---|
|
eAutoSelect |
1 |
“Plain A4” |
"" |
0 |
1 |
Normal |
|
eManualFeed |
2 |
“Plain A4” |
"" |
0 |
1 |
Normal |
|
eMultiPurposeTray |
3 |
“Plain A4” |
"" |
0 |
1 |
Normal |
|
eUpperCassette |
4 |
“Plain A4” |
"" |
0 |
1 |
Normal |
|
eLowerCassette |
5 |
“Plain A4” |
"" |
0 |
1 |
Normal |
|
eEnvelopeTray |
6 |
“Plain A4” |
"" |
0 |
1 |
Normal |
|
eThirdCassette |
7 |
“Plain A4” |
"" |
0 |
1 |
Normal |
|
Not supported |
8 |
“Plain A4” |
"" |
0 |
1 |
Normal |
|
eTray20 |
20 |
“Plain A4” |
"" |
0 |
1 |
Normal |
|
eTray21 |
21 |
“Plain A4” |
"" |
0 |
1 |
Normal |
|
eTray22 |
22 |
“Plain A4” |
"" |
0 |
1 |
Normal |
|
eTray23 |
23 |
“Plain A4” |
"" |
0 |
1 |
Normal |
|
eTray24 |
24 |
“Plain A4” |
"" |
0 |
1 |
Normal |
|
eExternalTray1 |
25 |
“Plain A4” |
"" |
0 |
1 |
Normal |
|
eExternalTray2 |
26 |
“Plain A4” |
"" |
0 |
1 |
Normal |
|
eExternalTray3 |
27 |
“Plain A4” |
"" |
0 |
1 |
Normal |
|
eExternalTray4 |
28 |
“Plain A4” |
"" |
0 |
1 |
Normal |
|
eExternalTray5 |
29 |
“Plain A4” |
"" |
0 |
1 |
Normal |
|
eExternalTray6 |
30 |
“Plain A4” |
"" |
0 |
1 |
Normal |
|
eExternalTray7 |
31 |
“Plain A4” |
"" |
0 |
1 |
Normal |
|
eExternalTray8 |
32 |
“Plain A4” |
"" |
0 |
1 |
Normal |
varioPRINT 140 Series specific paper size and tray selection in tray-to-media mode.